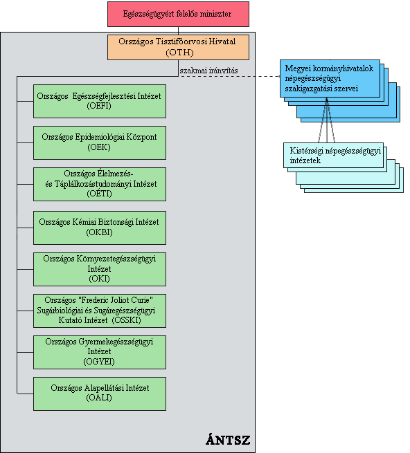
ÁNTSZ szervezeti felépítése bal_menu/bemutatkozas/antsz_szervezeti_felepites/antsz_szervezeti_felepitese.html 2011 7 11 2 12 56 0 false Az Állami Népegészségügyi és Tisztiorvosi Szolgálat Szervezeti Felépítése /data/cms13502/szervezeti_abra.gif 592 655 - Az Állami Népegészségügyi és Tisztiorvosi Szolgálat Szervezeti Felépítése /data/93120/tn_szervezeti_abra.gif 51 56 thumbnail: - 100 1310382189335 2011 7 11 2 13 3 9 1