Főoldal » Bal menü » Bemutatkozás

Bemutatkozás

2011.07.20. szerda 15:15Nyomtatás

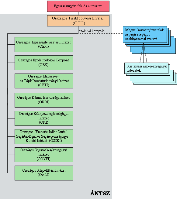
Az Állami Népegészségügyi és Tisztiorvosi Szolgálat (ÁNTSZ) szervezetrendszere az Országos Tisztifőorvosi Hivatalból (OTH) és az irányítása alatt álló országos intézetekből áll. Az OTH-t az egészségügyért felelős miniszter irányítja.

Az OTH központi hivatal, önállóan működő és gazdálkodó központi költségvetési szerv, vezetője az országos tisztifőorvos.

Az országos intézetek önálló költségvetési szervként működnek, amelyek szakmai-módszertani, tudományos kutatási, képzési, továbbképzési, nyilvántartási, koordinálási, szakmai és szakértői feladatokat látnak el.

A népegészségügyi feladatok ellátására a fővárosi és megyei kormányhivatalok szakigazgatási szerveként népegészségügyi szakigazgatási szervek működnek.

A megyei népegészségügyi szakigazgatási szervek önálló feladat- és hatáskörrel rendelkező, népegészségügyi feladatokat ellátó szervezeti egységeként kistérségi illetve fővárosi kerületi (kistérségi népegészségügyi intézetek) működnek.

Az országos tiszifőorvos a jogszabályokban és az alapító okiratban foglaltakkal összhangban szakmai irányítást gyakorol az ÁNTSZ és a népegészségügyi feladatokat ellátó szakigazgatási szervek felett.


Országos Tisztifőorvosi Hivatal

Az Országos Tisztifőorvosi Hivatal (OTH) az országos intézetek szakmai irányító szerve.

Az OTH többek között részt vesz az országos népegészségügyi programok kidolgozásában és irányítja, szervezi, koordinálja a programok végrehajtásának területi és helyi feladatait.


ÁNTSZ országos intézetek

Az országos intézetek a Szolgálat szakmai-módszertani, tudományos kutatási, képzési, továbbképzési, nyilvántartási, koordinálási, szakmai és szakértői feladatokat ellátó szervei. Az országos intézetek a jogszabályokban, valamint az alapító okiratukban foglalt feladatokat látják el.
Az ÁNTSZ országos intézetei az alábbiak:

Országos Környezetegészségügyi Intézet (OKI)
Országos "Frederic Joliot-Curie" Sugárbiológiai és Sugáregészségügyi Kutató Intézet (OSSKI)
Országos Kémiai Biztonsági Intézet (OKBI)
Országos Epidemiológiai Központ (OEK)
Országos Egészségfejlesztési Intézet (OEFI)
Országos Élelmezés- és Táplálkozástudományi Intézet (OÉTI)
Országos Alapellátási Intézet (OALI)
Országos Gyermekegészségügyi Intézet (OGYEI)


Népegészségügyi Szakigazgatási Szerv

A népegészségügyi feladatok ellátására a fővárosi és megyei kormányhivatalok szakigazgatási szerveként népegészségügyi szakigazgatási szervek működnek, amelyek a fővárosi és a megyei kormányhivatal alapító okiratában, illetve jogszabályokban meghatározott feladatokat látnak el az alábbi területeken:

  • közegészségügy (környezet- és település-egészségügy, élelmezés-egészségügy, táplálkozás-egészségügy, sugáregészségügy, kémiai biztonság);
  • járványügy,
  • egészségfejlesztés (egészségvédelem, egészségnevelés, egészségmegőrzés);
  • egészségügyi, gyógyszerügyi igazgatás és koordináció;
  • feladatkörükbe utalt szakfelügyeleti feladatok ellátása az egészségügyi szolgáltatók felett.


A megyei népegészségügyi szakigazgatási szervek az illetékességi területükön működő kistérségi népegészségügyi intézetek szakmai tevékenységének koordinálását, irányítását is ellátják.


Kistérségi Népegészségügyi Intézet

A megyei népegészségügyi szakigazgatási szervek önálló feladat- és hatáskörrel rendelkező, népegészségügyi feladatokat ellátó szervezeti egységeként kistérségi illetve fővárosi kerületi (kistérségi népegészségügyi intézetek) működnek.

A kistérségi népegészségügyi intézetek illetékességi területükön ellátják az egészségügyi államigazgatási szerv mindazon népegészségügyi, hatósági, szakmai felügyeleti feladatait, amelyet jogszabály nem utal a Szolgálat más szerve, vagy a megyei népegészségügyi szakigazgatási szerv feladatkörébe.

Az Állami Népegészségügyi és Tisztiorvosi Szolgálat Szervezeti Felépítése

 

Állami Népegészségügyi és Tisztiorvosi Szolgálat
www.antsz.hu